北京博威斯特润滑油有限公司版权所有 备案号:京ICP备13045433号-2
复级粘度、单级粘度润滑油的特点
>> 复级粘度润滑油的特点
■ 适用温度范围大于单级粘度润滑油;
■ 粘温性佳,发动机冷起动时就能提供及时有效的?;ぃ呶鹿た鱿碌谋硐滞錾?;
■ 发动机部件磨损较轻微;
■ 粘度小于同粘度等级的单级油,润滑阻力小,功率损失?。?br/>■ 密封性良好,有效减少燃烧室窜气及润滑油烧失,节省燃料和润滑油;
■ 适用性广,能够满足不同使用要求用户的需要,无论是经销商还是车队用户或维修站均可因减少存货而得益。
>> 单级粘度润滑油的特点
■ 抗剪切性佳;
■ 比复级粘度润滑油价格低廉;
■ 沉积物形成趋向低---热稳定性较好;
■ 适合稳态,连续运行;
■ 常规换油,节省费用;
■ 特殊环境下的性能表现更佳。
定行程或定期更换润滑油的原因
众所周知,内燃机油使用一段时期后就不能继续使用了,其主要原因有两方面:一是油品中积聚了大量污染物;二是油品本身的化学变质(氧化和添加剂降解)。这两方面因素引起油品质量劣化,直接影响到它的使用效果。
>> 污染物
■ 磨料 -- 通过曲轴箱进入机油中的尘土和发动机正常磨损产生的金属颗粒;
■ 燃烧副产物 -- 燃料燃烧产生大量的水蒸气、酸性物质;
■ 燃料稀释 -- 当发动机启动和操作不正常时,未燃烧的燃料以液体形式附着在汽缸壁上。
>> 油品的化学变质
■ 机油的高温氧化变质;
■ 磨料和燃料的副产物引起的油品品质劣化;
■ 随着发动机的运转,机油的劣化是必然的。
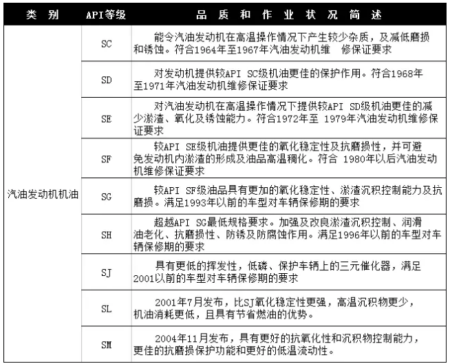
API品质及作业分类


SAE黏度级别对应油品适用的温度范围

![]()
北京博威斯特润滑油有限公司版权所有 备案号:京ICP备13045433号-2